Home
About
About CIIF
CIIF Advisory Board
What we do
Services offered
Portfolio
MeitY TIDE 2.0
About the Scheme
Startups with MeitY TIDE 2.0 Grant
Industry /Govt. Partners
Contact Us
Home
About
Services Offered
Mentoring
Incubation Space
Connect to Grants
Industry/Investor Connects
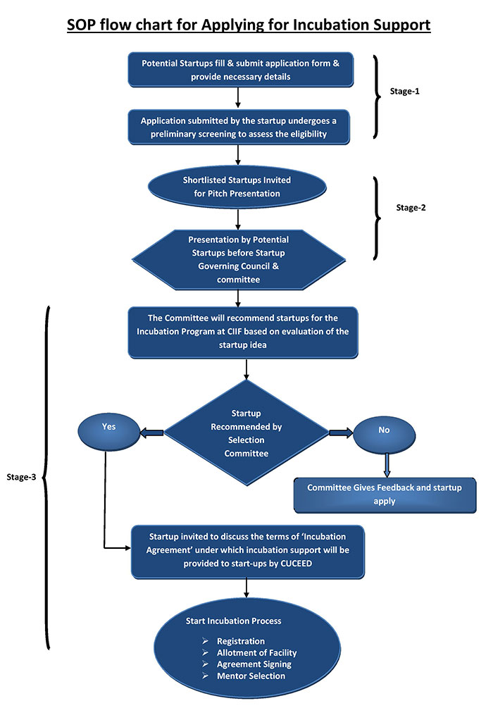
Standard Operating Procedure for the Incubation Support